2級土木施工管理技士 過去問
令和7年度(後期)
問62 (土木 問62)

このページは閲覧用ページです。
履歴を残すには、 「新しく出題する(ここをクリック)」 をご利用ください。

問題

2級土木施工管理技士試験 令和7年度(後期) 問62(土木 問62) (訂正依頼・報告はこちら)

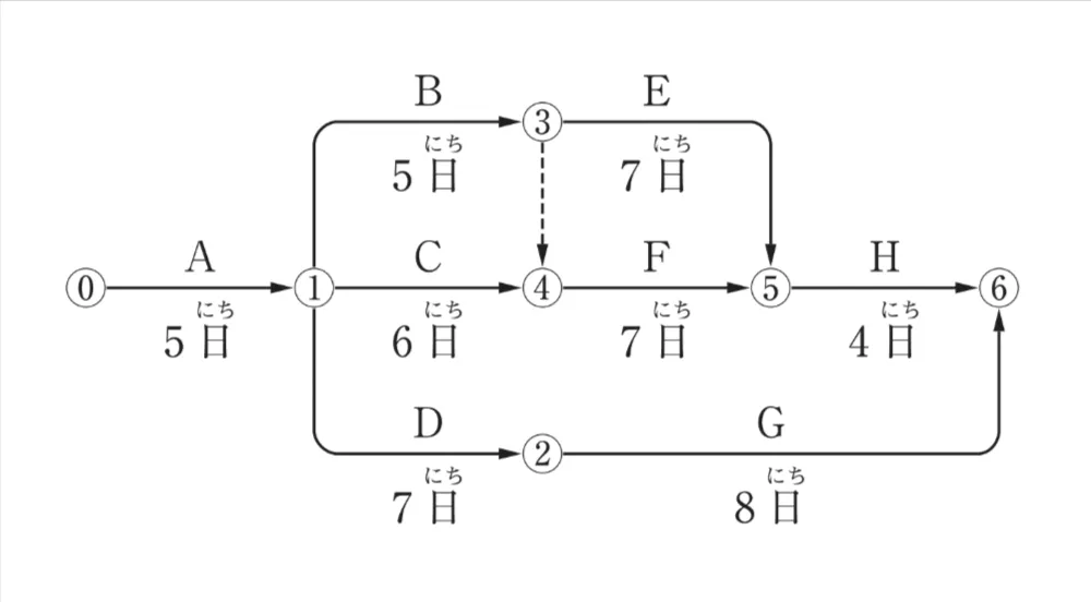
下図のネットワーク式工程表に関する下記の文章中の(   )の(イ)〜(ニ)に当てはまる語句の組合せとして、正しいものは次のうちどれか。
ただし、図中のイベント間のA〜Hは作業内容、数字は作業日数を表す。

・( イ )及び( ロ )は、クリティカルパス上の作業である。
・作業Fの最早開始時刻は、( ハ )である。
・この工程全体の工期は、( ニ )である。
問題文の画像
  • (イ)作業C  (ロ)作業F  (ハ)10日  (ニ)22日間
  • (イ)作業C  (ロ)作業F  (ハ)11日  (ニ)22日間
  • (イ)作業B  (ロ)作業E  (ハ)11日  (ニ)21日間
  • (イ)作業B  (ロ)作業E  (ハ)10日  (ニ)21日間

次の問題へ

正解!素晴らしいです

残念...

この過去問の解説 (3件)

01

ネットワーク式工程表のクリティカルパスに関する問題です。

 

クリティカルパスとは工程上の開始~終了の中で最長となる経路のことです。

この経路上の作業が遅れると工期自体も長くなってしまいます。

 

この問題においてはACFHがクリティカルパスとなります。

作業Fの最早開始時刻は5+6=11日です。

AとCが終了しないとFに着手することができません。

日数(工期)は5+6+7+4=22日です。

選択肢1. (イ)作業C  (ロ)作業F  (ハ)10日  (ニ)22日間

適当な選択肢ではありません。

 

ハが異なります。

選択肢2. (イ)作業C  (ロ)作業F  (ハ)11日  (ニ)22日間

適当な選択肢です。

選択肢3. (イ)作業B  (ロ)作業E  (ハ)11日  (ニ)21日間

適当な選択肢ではありません。

 

イとロとニが異なります。

選択肢4. (イ)作業B  (ロ)作業E  (ハ)10日  (ニ)21日間

適当な選択肢ではありません。

 

イとロとハとニが異なります。

まとめ

クリティカルパスの問題は確実に正答できるようにしましょう。

参考になった数3

02

クリティカルパスとは、一言でいうと「その作業が1日でも遅れると、全体の完成日も1日遅れてしまうという、余裕がまったくない最重要ルート」のことです。

工事には、並行して進められる作業がいくつかありますが、その中で「最も時間がかかるルート」がこれに当たります。

 

【クリティカルパスの3つのポイント】

①スタートからゴールまで、いくつかの通り道がある中で、合計日数が一番長くなる経路がクリティカルパスです。

この長さが「最短で完成する日数(全工期)」となります。

②他のルートには「少しくらい遅れても大丈夫」という余裕時間がありますが、クリティカルパス上の作業にはそれが一切ありません。

③クリティカルパス上の作業が遅れると、即座に全体のスケジュールが後ろにズレるため、管理者が最も注意して見守るべきルートといえます。

 

それでは、今回の問題の解説に入ります。

各イベントに到達する最短の日数を順に計算していくと、以下のようになります。

 

1. 各イベントの最短日数の計算

イベント①: 作業A完了後 = 5日

イベント③: イベント①(5) + 作業B(5) = 10日

イベント②: イベント①(5) + 作業D(7) = 12日

イベント④: 以下の2つのルートのうち遅い方

 ① → ④ (作業C): 5 + 6 = 11日

 ① → ③ → ④ (作業B + ダミー): 10 + 0 = 10日

 よって、イベント④の最早時刻は 11日 です。

イベント⑤: 以下の2つのルートのうち遅い方

 ③ → ⑤ (作業E): 10 + 7 = 17日

 ④ → ⑤ (作業F): 11 + 7 = 18日

 よって、イベント⑤の最早時刻は 18日 です。

イベント⑥(工期): 以下の2つのルートのうち遅い方

 ⑤ → ⑥ (作業H): 18 + 4 = 22日

 ② → ⑥ (作業G): 12 + 8 = 20日

 よって、全工期は 22日間 です。

 

 

2. 問題の各項目への回答

(ハ)作業Fの最早開始時刻

作業Fが開始できるのは、その前のイベント④が完了した時点です。

上記の計算通り、イベント④の最早開始時刻は 11日 です。

(ニ)全体の工期

最終イベント⑥に到達する最大日数は 22日間 です。

(イ)・(ロ)クリティカルパス

工期22日を形成する最長の経路(遊び時間がない経路)は、A → C → F → H となります。

したがって、作業C作業F はクリティカルパス上の作業です。

 

以上の結果から、当てはまる正解の語句の組み合わせは以下の文章となります。

 

(イ)作業C及び(ロ)作業Fは、クリティカルパス上の作業である。
・作業Fの最早開始時刻は、(ハ)11日である。
・この工程全体の工期は、(ニ)22日間である。

選択肢1. (イ)作業C  (ロ)作業F  (ハ)10日  (ニ)22日間

【誤】

(冒頭の解説を参照)

選択肢2. (イ)作業C  (ロ)作業F  (ハ)11日  (ニ)22日間

【正】

(冒頭の解説を参照)

選択肢3. (イ)作業B  (ロ)作業E  (ハ)11日  (ニ)21日間

【誤】

(冒頭の解説を参照)

選択肢4. (イ)作業B  (ロ)作業E  (ハ)10日  (ニ)21日間

【誤】

(冒頭の解説を参照)

参考になった数3

03

ネットワーク工程表の計算では、各イベント(結合点)に到達するまでの「最も遅い完了時間」が次の作業の「最も早い開始時間」になります。

 

ステップ1:各イベントの最早開始時刻を求める

 

起点(0)を0日目として、順に足していきます。合流点では最大値を採ります。

イベント①:A(5) = 5日

イベント②:①(5) + D(7) = 12日

イベント③:①(5) + B(5) = 10日

イベント④:合流点(C経由 or ダミー経由)

C経由:①(5) + C(6) = 11日

ダミー経由:③(10) + 0 = 10日

大きい方を採り、11日(これが作業Fの最早開始時刻です)

イベント⑤:合流点(F経由 or E経由)

F経由:④(11) + F(7) = 18日

E経由:③(10) + E(7) = 17日

大きい方を採り、18日

イベント⑥:合流点(H経由 or G経由)

H経由:⑤(18) + H(4) = 22日(全体の工期)

G経由:②(12) + G(8) = 20日

大きい方を採り、全体工期は 22日間

 

ステップ2:問題の選択肢を確認する

 

(イ)及び(ロ)は、クリティカルパス上の作業である。

クリティカルパスは、日数が最大となる経路:A(5)→C(6)→F(7)→H(4) = 22日 です。

したがって、作業C作業F が正解です。

作業Fの最早開始時刻は、(ハ)である。

イベント④の到達時刻なので、11日 です。

この工程全体の工期は、(ニ)である。

計算結果より、22日間 です。

選択肢1. (イ)作業C  (ロ)作業F  (ハ)10日  (ニ)22日間

間違っています。

選択肢2. (イ)作業C  (ロ)作業F  (ハ)11日  (ニ)22日間

正解です。

選択肢3. (イ)作業B  (ロ)作業E  (ハ)11日  (ニ)21日間

間違っています。

選択肢4. (イ)作業B  (ロ)作業E  (ハ)10日  (ニ)21日間

間違っています。

まとめ

ポイントは「イベント④」の合流です。

作業B(5日)を通るルートよりも、作業C(6日)を通るルートの方が時間がかかるため、後続の作業Fは11日目にならないと開始できません。

このように、最も時間がかかる経路を追いかけることで、ミスなく工期を算出できます。

参考になった数1